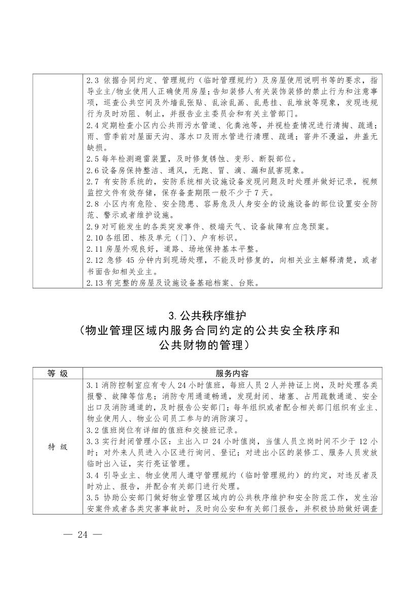
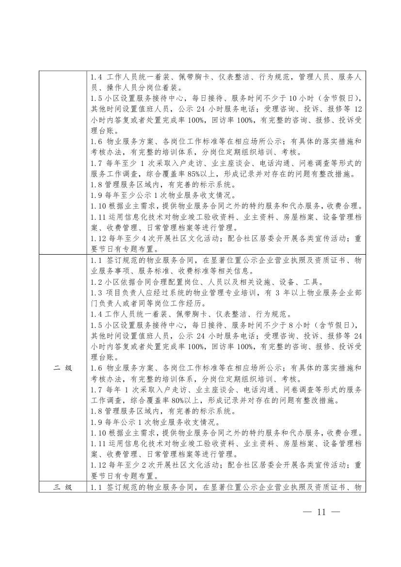
gongkai
唐山高新区技术产业开发区管理委员会
政府信息公开
政府信息公开指南
政府信息公开制度
政策文件
政策解读
法定主动公开内容
领导信息
机构职能
公开清单
计划规划
政府法治
重大会议
重大决策
招考招录
职权目录
行政事业性收费
行政执法公开
行政许可、处罚
双随机、一公开
政府采购
财政信息
扶贫资金政策专栏
不动产登记信息
政府信息公开年报
依申请公开
三大重点领域公开
三大重点领域公开
+
社会公益事业
助企纾困
食品药品监管
稳岗就业
养老服务
义务教育
涉农补贴
公共文化服务
社会救助
乡村振兴
公共资源配置
重大建设项目
互动咨询
我要写信
留言公开
首页
>
政务公开
>
政策文件
唐山市人民政府 关于印发唐山市物业服务收费管理 实施办法的通知
发布日期:2017-08-10
阅览量:13380
字号:
+放大
-缩小